第一篇 有源产品
101. 第二类有源医疗器械产品申请变更注册增加型号,什么情况下可以由原有型号的检测报告覆盖,什么情况下必须进行检测?
答:首先应确认所申请增加的型号与原有型号是否可作为同一注册单元,如可作为同一注册单元,可申请变更注册增加型号。在不涉及新标准的情况下,应当按照典型性型号的判定原则,如原有型号可代表新增型号,则无需重复进行检测;如涉及新标准,则需提供新增型号针对新标准的检测报告;如原有型号的检测报告中部分项目检测可代表新增型号检测,则此部分内容无需重复检测。
102.对于管理类别由第三类调整为第二类的医疗器械产品,其产品注册证还为第三类产品注册证,如果产品发生了《医疗器械注册与备案管理办法》中规定的需进行变更注册的变化,能否直接到住所所在的省、自治区、直辖市药品监督管理部门申请办理变更注册?
答:此种情况,不能直接到住所所在的省、自治区、直辖市药品监督管理部门申请办理变更注册,应到原注册部门申请办理变更注册手续。
103.第二类有源医疗器械产品的产品技术要求中,“产品型号/规格及其划分说明”在撰写过程中应注意哪些问题?
答:依据《医疗器械产品技术要求编写指导原则》,产品技术要求中应明确产品型号和/或规格,以及其划分的说明。产品型号/规格及其划分说明中一般应明确产品的结构及组成,对同一注册单元中存在多种型号和/或规格的产品,应明确各型号及各规格之间的所有区别,必要时可附相应图示进行说明。对于型号/规格的表述文本较大的可以附录形式提供。
对于独立软件或含有软件组件的产品,还应明确软件的名称、型号规格、发布版本、完整版本的命名规则,控制型软件组件还应明确运行环境(包括硬件配置、软件环境和网络条件)。
104.《医疗器械网络安全注册审查指导原则》适用于哪些医疗器械?
答:《医疗器械网络安全注册审查指导原则》适用于医疗器械网络安全的注册申报,包括具备电子数据交换、远程访问与控制、用户访问三种功能当中一种及以上功能的第二、三类独立软件和含有软件组件的医疗器械(包括体外诊断医疗器械);适用于自研软件、现成软件的注册申报。
其中,网络包括无线、有线网络,电子数据交换包括基于网络、存储媒介的单向、双向数据传输,远程访问与控制包括基于网络的实时、非实时的访问与控制,用户(如医务人员、患者、维护人员等)访问包括基于软件用户界面、电子接口的人机交互方式。
105.对于产品技术要求不涉及或部分涉及国家标准、行业标准进行检验并出具报告的,没有CMA章,如何证明报告合规?
答:根据《国家药监局综合司关于明确〈医疗器械检验工作规范〉标注资质认定标志有关事项的通知》(药监综科外函〔2020〕746号)的规定:对于产品技术要求不涉及或部分涉及国家标准、行业标准进行检验并出具报告的,应在检验报告书备注中对承检能力予以自我声明,并承担相应的法律责任。自我声明内容为“该产品技术要求不涉及/部分涉及国家标准、行业标准,不能直接作为资质认定许可的依据,但本实验室对报告涉及的检验项目具备相应的承检能力”。
106.第二类有源医疗器械产品在进行电磁兼容检测时,是否需要连同产品组成中的无源附件一起检测?
答:通常电磁兼容检验中使用的设备装置、电缆布局和典型配置中的全部附件应与正常使用时一致。如果经分析判定无源附件与电磁兼容检验无关,则不需要连同该无源附件一起检测。如果测试时必须配合无源附件才能实现其基本性能,则应当配合该无源附件进行检测。
107.含软件的第二类有源医疗器械产品在用同品种比对的方式进行临床评价时,对于软件差异应如何考虑?
答:对比时,注册申请人应详细描述软件相关的所有差异,分析差异是否对产品的安全性、有效性产生的影响。必要时,应提交申报产品自身的临床/非临床数据来证明该差异未对安全有效性产生不利影响。
108.第二类有源医疗器械产品中包含多个模块,每个单独的模块都是《免于临床评价医疗器械目录》中的产品,组合产品是否也可视为《目录》中产品?
答:如果申请人能够证明两者的组合不存在相互影响,且临床用途未超出豁免目录范围,则可认为是两种豁免产品的简单组合,仍按《目录》中产品临床评价要求对两个模块分别进行评价,申请人须评价模块组合可能带来的风险。
109.《医疗器械网络安全注册审查指导原则》只适用于网络安全的范围吗?是否考虑信息安全和数据安全?
答:信息安全、网络安全、数据安全的定义和范围各有侧重,既有联系又有区别,不尽相同,但该指导原则从医疗器械安全有效性评价角度出发对三者不做严格区分,统一采用网络安全进行表述,即从网络安全角度综合考虑医疗器械的信息安全和数据安全。
110.电磁兼容检测的抗扰度试验中产品基本性能如何确定?
答:基本性能是指必需的性能,制造商在确定产品基本性能时,应考虑但不限于以下方面:分析临床安全性风险,考虑和诊断/治疗/监护相关的性能,各种传感器、线缆、应用部分、控制装置、显示装置、运动部件等性能是否受电磁干扰影响。
随机文件所识别的基本性能应作为基本性能进行抗扰度试验。如果未在随机文件中识别出基本性能,全部功能均应考虑作为基本性能进行抗扰度试验。
111.如何对同品种医疗器械临床数据进行收集、评估和分析?
答:同品种医疗器械临床数据需合法获取,包括临床文献数据、临床经验数据和临床试验数据。为充分识别申报产品临床风险的种类和程度,准确表征其临床性能、有效性、临床收益和所处的行业水平,注册申请人需根据《医疗器械临床评价技术指导原则》提出的原则和要求,对同品种医疗器械临床数据进行收集、评估和分析。
112.对于第二类有源医疗器械产品,产品结构组成中某个部件属于非医疗器械,在产品注册证书的结构组成中是否能够体现该部件?是否需要对该部件进行检测?答:对于不作为医疗器械管理的产品部件,不能单独申报注册,但可以作为医疗器械的组成部分。
如果该部件作为医疗器械组成部分申报,那么应将其视为整体的一部分进行评价,该部件应随整机一同进行相应的检测、验证。如果申请人未将该部件随整机一同进行检测、验证,则不能批准其作为产品组成部分。例如:计算机、打印机、台车、电缆线、内窥镜照明光缆、中性电极连接线等,都属于此种情形。
113.第二类有源设备的开关方向是如何规定的?
答:GB9706.1中57.1章节要求第二类有源设备的电源总开关、控制机器的总电源开关,其方向应符合GB4205,上开下关,左关右开。其他开关,比如电脑上面的待机开关没有该要求。
114.第二类有源医疗器械产品变更注册时电气元件不发生变化,发生其他变化,如外壳构造改变、设备整体密封性能改变等,是否可以豁免电气安全和电磁兼容检测?
答:应对申报产品变化情况进行整体评估,若外壳构造改变、密封性能改变等涉及电气安全标准/电磁兼容标准中部分项目的变化,需重新判定或评估,则应进行检测。
115.第二类有源医疗器械产品关键元器件供应商发生变化需要办理变更注册吗?
答:如果关键元器件供应商在产品技术要求中已经载明,供应商发生变更则需要申请办理变更注册;如果没有在产品技术要求中载明,可不进行变更注册,但应按照质量管理体系的要求进行控制,对相关设计更改进行风险分析,必要时采取措施将风险降低到可接受水平。
116.配合计算机使用的第二类有源医疗器械产品,产品技术要求中需对计算机配置进行描述,应如何描述才能避免由于计算机配置变化频繁导致变更注册频繁进行?
答:产品技术要求中对计算机配置进行描述时,如CPU频率、存储空间、内存空间、显示器分辨率等,可描述配置的最低要求。计算机配置发生变化时,不涉及产品技术要求变化的,可不进行变更注册,但应按照质量管理体系的要求进行控制,对相关设计更改进行验证。
117.第二类有源医疗器械产品颜色发生变化需要办理变更注册吗?
答:如果注册证及其附件中未载明产品颜色,则无需办理变更注册,企业应按照其自身质量管理体系要求做好相关工作。如果注册证及其附件中载明了产品颜色,则需要办理变更注册。
118.第二类有源设备配合软件使用,设备和软件都有单独的注册证书,设备的注册证书中明确了配合使用软件的名称和发布版本号。该软件的发布版本升级后已进行了变更注册,那么设备注册证书中该软件发布版本能否在延续的时候直接变更为新版本?是否需要申请变更注册?
答:配合使用软件的发布版本号为设备注册证中载明事项,不能在延续注册时进行变更。如果设备要配合变更后版本的软件使用,应申请变更注册,在变更注册时对配合使用的安全、有效性进行论证;如未进行变更,则设备不能配合新版本的软件使用,但仍可继续配合变更前版本的软件使用。
119.人工智能医用软件一定是第三类医疗器械吗?
答:不是,对于算法在医疗应用中成熟度低(指未上市或安全有效性尚未得到充分证实)的人工智能医用软件,若用于辅助决策,如提供病灶特征识别、病变性质判定、用药指导、治疗计划制定等临床诊疗建议,按照第三类医疗器械管理;若用于非辅助决策,如进行数据处理和测量等提供临床参考信息,按照第二类医疗器械管理。
120.第二类有源医疗器械产品中可重复使用的附件消毒灭菌资料应关注的问题有哪些?
答:可重复使用的附件,使用前应保证已消毒或灭菌。说明书中应明确具体的消毒/灭菌方法(如使用的消毒剂、消毒或灭菌设备),消毒/灭菌周期的重要参数(如时间、温度和压力等)。研究资料中应提供消毒/灭菌方法确定的依据、消毒/灭菌效果确认资料及推荐的消毒/灭菌方法耐受性的研究资料。
121.延续注册后的新注册证未生效,此时需要做变更注册或变更备案,应使用哪个注册证进行变更?
答:应使用在注册证有效期内的注册证进行变更。
122.有源产品申报延续注册时,应如何撰写“产品概述”和“有关产品安全性、有效性主要评价内容”?
答:“产品概述”中建议阐述:工作原理或作用机理;适用范围;结构组成;注册证号及有效期。
“有关产品安全性、有效性主要评价内容”中建议阐述:
(1)本次延续注册过程中该产品无变化;
(2)若本次注册证有效期内产品变更情况,应明确变更时间和变更事项;
(3)若本次医疗器械注册证有效期内有新的医疗器械强制性标准发布实施,为符合新的医疗器械强制性标准所做变更情况;
(4)若本次延续注册为注册管理类别有调整的产品,应注明管理类别调整文件,并明确调整前管理类别和调整后管理类别;
(5)若本次延续注册为分类编码有调整的产品,应注明分类编码调整文件,并明确调整前分类编码和调整后分类编码;
(6)若原医疗器械注册证中载明要求继续完成的事项,应说明事项的完成情况;
(7)总结陈述本次延续注册产品安全有效性,是否符合延续注册要求。
第二篇 无源产品
123.一次性使用腹部穿刺器技术要求中应包含哪些物理性能?
答:一次性使用腹部穿刺器技术要求中应包含 YY/T 1710《一次性使用腹部穿刺器》适用的相关性能,如果申 报产品的结构不同于 YY/T 1710 的设计结构,或者在 YY/ T1710给出的结构基础上还有其它设计元素,应制订与之相关的性能要求,如以空气密封压力屏障设计的穿刺器的泄漏率、穿刺杆透明尖端与腹腔镜的配合性能(若适用)、固定装置(若有)的性能、安全保护罩(若有)的性能、吸收液体的组件(若有)性能等。
124.一次性使用腹部穿刺器技术要求中应包含哪些化学性能?
答:包括但不限于:浸提液的浊度及色泽;还原物质、重金属含量、酸碱度、蒸发残渣;环氧乙烷残留量(如适用);若有涂层,需制定涂层有关性能;若含有吸收液体的组件,需制定吸收剂溶出相关的性能。
125.免临床目录产品如何提交评价资料?
答:依据《列入免于临床评价医疗器械目录产品对比说明技术指导原则》,对于列入《免于临床评价医疗器械目录》(以下简称《目录》)产品,注册申请人需提交申报产品相关信息与《目录》所述内容的对比资料和申报产品与已获准境内注册的《目录》中医疗器械的对比说明。具体需提交的资料要求如下:
(一)提交申报产品相关信息与《目录》所述内容的对比资料;
(二)提交申报产品与《目录》中已获准境内注册医疗器械的对比说明,对比说明应当包括《申报产品与目录中已获准境内注册医疗器械对比表》和相应支持性资料。若经对比,申报产品与对比产品存在差异,还应提交差异部分对安全有效性影响的分析研究资料。二者的差异不应引起不同的安全有效性问题,即申报产品未出现对比产品不存在的且可能引发重大风险和/或引起显著影响有效性的问题。
提交的上述资料应能证明申报产品与《目录》所述的产品具有基本等同性。若无法证明申报产品与《目录》所述的产品具有基本等同性,则应开展临床评价。
126.脱敏剂是否需要在技术要求中明确产品组分?
答:建议在产品技术要求型号规格及划分说明中列明各组分的名称、含量,各组分比例之和应为100%。
127.如何划分脱敏剂的注册单元?
答:脱敏剂注册单元原则上以产品的技术原理、结构组成、性能指标和适用范围为划分依据,例如:产品作用机理不同,建议不作为同一注册单元申报;产品主要成分不同,建议不作为同一注册单元申报。
128.包皮切割吻合器如何选取检验典型型号?
答:包皮切割吻合器抽取样品应能涵盖该注册单元全部产品的性能指标,组成材料、结构性能等具有差异的产品,建议分别选取典型性型号进行差异性检验。例如:吻合钉材料不同,如钛与不锈钢,应分别在同种材料的产品中选择典型产品进行检验。
129.包皮切割吻合器吻合钉能否豁免生物学实验?
答:包皮切割吻合器吻合钉目前多采用钛、钛合金或纯钽、不锈钢材料。吻合钉一般应选用符合GB/T13810中化学成分要求的纯钛、钛合金材料,或符合YY/T0245、ISO13782中化学成分要求的纯钽材料,或符合GB4234.1中化学成分要求的不锈钢材料。对于采用以上材料制作的吻合钉可豁免生物学试验,并将吻合钉成分证明资料作为生物相容性评价研究资料的一部分。选用其他材料(如其他不锈钢材料、其他金属材料)或表面改性处理的纯钛、钛合金、纯钽等制成的吻合钉,应按照GB/T16886《医疗器械生物学评价》系列标准对吻合钉进行生物相容性评价研究,一般包括但不限于细胞毒性、致敏、皮内反应、急性毒性、亚慢性毒性、遗传毒性和植入后局部反应。
130.关节镜下无源手术器械如何命名?
答:关节镜下无源手术器械的命名应符合相关法规、国家标准、行业标准的要求。关节镜下无源手术器械通常由1个核心词和不超过3个特征词确定产品通用名称,可按作用对象和预期用途等方式来命名,如膝关节镜用手术抓钳、膝关节半圆型锉、关节镜下鸟嘴钳等。关节镜下无源手术器械包类产品以体现产品组成、功能用途为基本原则,由多种类别器械组成,一般应以其主要预期用途来命名,如髋关节内窥镜手术器械包。
131.如何划分关节镜下无源手术器械的注册单元?
答:注册单元划分应根据相关法规文件要求,医疗器械注册单元原则上以产品的技术原理、结构组成、性能指标和适用范围为划分依据。关节镜下无源手术器械产品不同规格、型号可为同一注册单元。以无菌形式和非无菌形式提供的关节镜下无源手术器械产品可划为同一注册单元。关节镜下无源手术器械包注册单元的划分应首先考虑预期用途,预期用途不同的手术包不作为同一单元。
132.如何划分正畸丝的规格型号?
答:正畸丝可按预成型形状、使用部位组成股数、截面形状等不同分为若干型号:按预成型形状可分为直丝和预成型弓丝,其中预成型弓丝按预成型形状的特征尺寸(弓形高、弓形宽、中心半径等)不同又可分为不同弓形;使用部位通常分为上颌和下颌;按组成股数可分为单股正畸丝和多股正畸丝,多股正畸丝由两支或多支单丝,经过扭绞、编织或其他工艺制成;按截面形状可分为圆丝和方丝。II型正畸丝还可按奥氏体转变结束的温度不同区分不同型号。正畸丝按截面尺寸的大小又可以分成不同规格。截面尺寸可用单股圆丝截面的直径正好容纳多股圆丝的管子的内径或方丝截面的宽度、高度和对角线表示。按照正畸丝惯例通常采用描述符(即无单位名称的千分之一英寸)作为识别代码。
133.正畸丝产品技术要求应包括哪些性能指标?
答:正畸丝产品的性能指标和检验方法可参考相应行业标准YY/T 0625。若对标准中的性能指标或试验方法有所修改,应说明修改的内容及原因,并提交验证资料。通常应考虑(但不限于)以下性能指标:(1)外观;(2)尺寸及公差要求;(3)金属表面粗糙度;(4)耐腐蚀性;(5)奥氏体转变结束温度(II型正畸丝适用);(6)力学性能;(7)材料的化学成分;(8)有害元素。若注册申请人声称产品具有特定的技术特征(如微生物性能、涂层性能等),应制订相应的性能指标。
134.经环氧乙烷灭菌后无菌提供的第二类无源医疗器械,在申报首次注册时应提供哪些灭菌验证资料?
答:灭菌验证资料应包括灭菌方案及灭菌报告,报告中至少应包含灭菌的主要信息(如灭菌批号,生产批号) 及灭菌结果、灭菌结论。灭菌结果应以列表的方式阐述灭菌过程中的数据汇总信息(如短周期、半周期及全周期的实验结果,菌片、IPCD、EPCD及产品的检测结果);灭菌结论应包含灭菌参数和装载图,装载图应至少能体现灭菌验证中菌片、温度传感器的放置情况。灭菌验证的原始记录,应提交各个周期的灭菌批记录单(包含灭菌批号、生产批号和委托灭菌企业公章)和灭菌服务协议(应包含产品清单),其他原始记录依据灭菌验证资料的完整性选择提供或不提供。
135.第二类无源医疗器械申报首次注册时,应提供的原材料材质证明有哪些要求?
答:除义齿类产品按照相关文件要求提供原材料注册证信息外,其他产品应提供原材料材质单。材质单可以是原材料供方提供出厂检验报告、委托检测报告或由注册人委托检测机构出具的原材料检测报告。
136.第二类无源医疗器械申报首次注册时,注册人提供的综述资料中,原材料部分应阐述哪些信息?
答:针对原材料的相关信息,注册人应阐述与使用者和/或患者直接或间接接触的材料成分;阐述所包含的生物材料或衍生物的物质来源、原材料、预期使用目的、主要作用方式、应符合的材质标准、供方提供的材质证明资料等;阐述从原材料到成品整个加工工艺过程中所使用的加工助剂、加工助剂发挥的作用、加工助剂的质控标准、加工助剂的去除、加工助剂最终在产品中的残留形式/残留量/安全限值说明等。
137.第二类无源医疗器械申报首次注册时,注册人应提供哪些材料进行生物相容性评价?
答:对于与患者直接或间接接触的器械,应当进行生物学评价。生物学评价资料应当包括:
(1)描述产品所用材料及与人体接触性质,设计和生产过程中可能引入的污染物和残留物,设计和生产过程中可能产生的析出物(包括滤沥物和/或蒸发物)、降解产物、加工残留物,与医疗器械直接接触的包装材料等相关信息;
(2)描述申报产品的物理和/或化学信息并考虑材料表征(如适用),如器械的物理作用可能产生生物学风险,应当进行评价;
(3)生物学评价的策略、依据和方法;
(4)已有数据和结果的评价;
(5)选择或豁免生物学试验的理由和论证;
(6)完成生物学评价所需的其他数据。
针对上述材料,注册人应确保以下内容:生物学评价依据的标准应正确;评价的项目齐全;提交的已有数据/结果应与申报产品可建立起溯源关系,且有支持性证据。生物学报告应包含符合相应标准的试验过程的详细信息,并与申报产品可建立起溯源关系;报告应提交原件。
138.第二类无源医疗器械申报首次注册时在综述资料中如何描述产品研发历程?
答:注册人应阐述申报注册产品的研发背景和目的。如有参考的同类产品或前代产品,应当提供同类产品或前代产品的信息,并说明选择其作为研发参考的原因;除上述要求外,注册人应阐述申报产品所解决的临床问题,解决该临床问题的当前现有手段、不同解决手段的优缺点比较、发展趋势,与本申报产品工作原理/作用机理相同的同类产品市场情况、主要品牌、各自的差异性、优缺点,本申报产品研发参考的同类产品或前代产品,选择其作为研发参考的原因。
139.第二类无源医疗器械申报首次注册时在综述资料中如何描述注册产品与同类和/或前代产品的参考和比较?
答:注册人应阐述注册产品与同类和/或前代产品的差异性,可以以列表的形式对以下内容进行比较并说明其差异性:产品命名、工作原理/作用机理、规格型号、结构组成、制造材料、制造工艺/加工助剂使用、性能指标、作用方式(如植入/介入)、适用范围、禁忌证、注意事项、提供形式(如无菌提供/非无菌提供/微生物限度控制要求)、产品有效期、产品包装、产品使用次数(如一次性使用/可重复使用)等。
140.定制式固定义齿如何选择典型型号进行检测?
答:依据《定制式义齿注册技术审查指导原则》,按照“同一注册单元内,所检测的产品应当是能够代表本注册单元内全部产品安全性和有效性的典型产品”的原则,典型产品是指能够涵盖本注册单元内全部产品工艺的一个或多个产品。如固定义齿可抽取数量不低于3单位的金属烤瓷桥(铸造、沉积等)、金属桥(铸造、沉积等)和全瓷桥(铸瓷、CAD/CAM等)进行检测。如企业只生产单冠产品,可抽取1颗单冠进行检测。数量不低于3单位的桥可以覆盖相同工艺的冠、贴面、桩核和嵌体。
141.第二类无源医疗器械申报首次注册时,生产制造信息至少应阐述哪些信息?
答:首次注册资料中生产制造信息至少应阐述总体生产工艺的简要说明、生产工艺流程图、关键工序控制说明、特殊过程控制参数、外协工序说明(含供应商名称和地址)、生产检验设备清单、生产场地介绍、研发场地介绍、场地平面图等。
142.第二类无源医疗器械申报注册时,引用的通用标准和专用标准中性能要求有差异时,应该如何制定产品技术要求的性能指标?
答:首先应考虑是否为强制性标准,无论通用标准还是专用标准,强制性标准级别最高;如果为同级别,即都是强制性标准或都是推荐性标准,通常情况专用标准优先于通用标准。在上述基本原则下,建议注册申请人综合考虑两个标准的性能要求。
143.第二类无源医疗器械申报延续注册时,申请表中应如何撰写“产品概述”和“有关产品安全性、有效性主要评价内容”?
答:“产品概述”中建议阐述:工作原理或作用机理;适用范围;结构组成;主要材料、是否无菌提供、是否一次性使用;注册证号及有效期。
“有关产品安全性、有效性主要评价内容”中建议阐述:
(1)本次延续注册过程中该产品无变化;
(2)若本次医疗器械注册证有效期内产品有变更,应说明变更时间和变更事项;
(3)若本次医疗器械注册证有效期内有新的医疗器械强制性标准发布实施,应说明为符合新的医疗器械强制性标准所做的变更情况;
(4)若本次延续注册管理类别有调整,应注明管理类别调整文件,并说明调整前管理类别和调整后管理类别;
(5)若本次延续注册分类编码有调整,应注明分类编码调整文件,并说明调整前分类编码和调整后分类编码;
(6)若原医疗器械注册证中载明了要求继续完成的事项,应说明事项的完成情况;
(7)总结陈述本次延续注册产品安全有效性,是否符合延续注册要求。
144.延续注册产品为符合新的强制性标准发布实施所做的变化属于无需办理变更注册手续或者无需变化的,应提供哪些申报材料?
答:(1)已注册产品为符合新的强制性标准发布实施所做的变化属于无需办理变更注册手续或者无需变化的说明;
(2)若有无需办理变更注册手续的变化,应提供相关证明材料(至少包括新旧标准涉及条款原文复印件和新旧标准涉及条款对比表)。
第三篇 临床检验产品
145.第二类体外诊断设备的产品技术要求中,环境试验还要求吗?
答:按照《医疗器械产品技术要求编写指导原则》相关精神,环境试验可不在产品技术要求中体现。但是相关研究还是应在产品研发过程中体现,并在注册申报时提交相关研究资料。
146.说明书中主要组成成分应包括哪些?
答:应包括最小销售单元中所有参与反应的组分(如各种反应试剂、检测卡)以及检验过程中辅助成分(如干燥剂、比色卡、封板膜、生物安全袋、滴管、校准信息码等)。不含说明书。
147.试剂盒组分单独销售时,应注意什么?
答:销售包装标签应包括完整试剂盒相关信息(如产品名称、注册人、生产地址等),并应注明组分基本信息(包装规格、储存条件及有效期、批号等)以及需注意事项。包装应附原试剂盒说明书。如涉及UDI赋码,应符合相关法规要求。
148.半定量产品的准确度如何要求?
答:可将准确度、检测限合并要求,对于每个分段点均应验证。最低要求为:检测结果与相应参考溶液标示值相差同向不超过一个量级,不得出现反向相差,阳性参考溶液不得出现阴性结果,阴性参考溶液不得出现阳性结果。各量级检测应达到95%的符合率。
149.产品技术要求中,特异性如何要求?
答:产品技术要求中的特异性,一般是指交叉反应,而非干扰。所以一般对于非免疫比浊法的生化试剂无此要求,免疫类产品如有明确的交叉反应物(如不同亚型等)应有此要求。添加的交叉反应物浓度应选择临床上可见的较高水平。
150.瓶间差何时要求?
答:干粉试剂,一般应有瓶间差及复溶稳定性的要求。
151.临床评价时,对于多种样本类型,如何要求?
答:如果申报的试剂产品同时适用于血清、血浆和/或全血样本,那么样本分布应为:血清和血浆可认为属于同一类型进行总量统计(但是需要前期分析性能评估验证两者一致性);如既有血清/血浆,又有全血样本,则应进行同源样本比对(例数按法规要求),且全血正常、异常值的分布要求同血清/血浆。但是血液、尿液、脑脊液等样本之间不适用此情况,应分别进行临床评价。
152.体外诊断试剂包装、标签的设计风格变化、说明书排版和格式的调整,是否需要进行变更注册?
答:不需要。IVD说明书中其他可自行变更的内容参见《总局办公厅关于体外诊断试剂说明书文字性变更有关问题的通知》(食药监办械管〔2016〕117号)。
153.部分肿瘤标志物由三类降为第二类后,说明书中“预期用途”描述如何修改?
答:肿标降类后,申请表中的“预期用途”的写法与常规产品保持一致。说明书中【预期用途】第一段应与申请表中保持一致(同第二类常规产品要求),第二段应以降类文件中调整后的预期用途“临床上用于……”开头,并增加“不用于普通人群的肿瘤筛查”的表述。第二段后续内容与常规产品保持一致,描述相关临床意义即可。
154.申请表中,“预期用途”如何描述?
答:试剂盒应明确“体外”“定性/定量”“样本类型”“被测物”等信息,校准质控品需明确所有项目。举例如下:
例1:用于体外定性检测人血清、血浆中××××的活性。
例2:用于体外定量测定人血清中×××的含量。
例3:与本公司的试剂盒配套使用,用于××检测系统的校准。
例4:与本公司的试剂盒配套使用,用于A、B、C……共×项的室内质量控制。
155.对于超敏C反应蛋白试剂盒,其预期用途中被测物是否为“超敏C反应蛋白”?
答:这种理解是错误的。被测物依然为“C反应蛋白”,“超敏”仅是对于该类产品灵敏度高的一种表述。所以应表述为“用于体外定量检测人血清、血浆中C反应蛋白的含量”。
156.产品按定量还是定性进行申报,需要考虑哪些因素?
答:首先应该考虑临床实际应用需求以及是否有同类产品已上市,其次样本类型也应该考虑,一般对于大便、唾液、咽拭子等非均质化样本很难真正意义上实现“定量”检测。
157.产品想申报家用或患者自测,应该考虑哪些因素?
答:首先应考虑该产品是否有家用或患者自测需求及应用价值,其次应考虑样本获得的方便性,一般应为尿液、唾液、指尖血等。具体要求可参阅《家用体外诊断医疗器械注册技术审查指导原则》。
158.说明书中产品英文名称有何要求?
答:不建议写英文名称,如确需必要,英文名称应当正确、完整,不允许只写缩写。应直译,而非意译。
159.关于产品名称中方法学部分,有何要求?
答:生化试剂盒可参考YY/T1227-2014《临床化学体外诊断试剂(盒)命名》,不建议使用的方法学表述:终点法、速率法、连续监测法、IFCC法等。胶体金法应为“胶体金免疫层析法”,化学发光法应为“化学发光免疫分析法”或“磁微粒化学发光免疫分析法”。
160.产品包装规格如何规范表述?
答:不同包装规格之间应按照分隔层次分别使用顿号、逗号、分号进行区分,统一以句号结束。如仅单一包装规格,其后可以不加标点符号。举例如下:
例1:48人份/盒
例2:48测试/盒、96 测试 / 盒。
例 3: 试剂 1(R1):5mL×5, 试剂 2(R2):5mL×5; 试剂 1(R1):10mL×10,试剂 2(R2):10mL×10。
例 4:反应液:15mL×1, 缓冲液:45mL×1, 校准品: 2mL×1。
例 5: ××× 型:4mL×10(冻干品,复溶体积)
161.产品技术要求中,线性如何要求?
答:注意区间的表达方式:[A,B]mg/L、(A%,B%);线性下限原则上不应为零,上限应符合临床实际需求。线性偏差可以分段给出绝对偏差和相对偏差要求。设定绝对偏差和相对偏差分界点时,原则上应尽量将医学决定水平浓度置于相对偏差要求区间内;且绝对和相对偏差的要求应考虑分界点的连续性。
举例:医学决定水平20mg/L,偏差要求中分界点为15mg/L,绝对偏差要求≤1.5mg/L,相对偏差要求≤10%。
免疫类产品一般仅要求给出线性区间,可以不要求线性偏差。
162.产品技术要求中,检出限/空白限如何要求?
答:免疫类产品一般有此项要求。可二选一,如果无相应国行标或指导原则,建议给出检出限要求。
163.产品技术要求中,准确度如何要求?
答:如果无相应国行标或指导原则,原则上采用三种方式之一:相对偏差(参考物质或参考方法定值物)、回收试验(人源样本中添加纯品)、比对试验(同类已上市产品)。对于有适用国家标准品的产品,应采用相对偏差方式。
164.产品技术要求中,重复性如何要求?
答:如果无相应国行标或指导原则,可在线性区间范围内,选择2~3个不同浓度水平的样本。浓度选择时,应考虑线性宽度以及医学决定水平,可选正常值和异常值水平(建议为弱阳性)。
165.体外诊断试剂产品申报延续注册时,应如何撰写“产品概述”和“有关产品安全性、有效性主要评价内容”?
答:“产品概述”中建议阐述:产品预期用途;主要组成成分;检测原理;注册证号及有效期。
“有关产品安全性、有效性主要评价内容”中建议阐述:
(1)本次延续注册过程中该产品无变化。
(2)若本次注册证有效期内产品变更情况,应明确变更次数、变更时间及变更事项。
(3)若本次医疗器械注册证有效期内有新的医疗器械强制性标准和/或国家标准品发布实施,为符合新的医疗器械强制性标准和/或国家标准品所做变更情况。
(4)若本次延续注册为注册管理类别有调整的产品,应注明管理类别调整文件,并明确调整前管理类别和调整后管理类别。
(5)若本次延续注册为分类编码有调整的产品,应注明分类编码调整文件,并明确调整前分类编码和调整后分类编码。
(6)若原医疗器械注册证中载明要求继续完成的事项,应说明事项的完成情况。
(7)总结陈述本次延续注册产品安全有效性,符合延续注册要求。
166.目前,化学发光法、胶体金法、荧光法等封闭系统的试剂增加与原注册证说明书中适用仪器不同厂家的适用机型,能否按照《北京市医疗器械快速审评审批办法》第十三条申报快速审评审批?
答:考虑到封闭系统仪器适用性的问题,需要经过充分验证才能证明试剂在新增仪器上的安全有效性,建议注册人增加适用仪器按照正常的“变更注册”流程及材料进行申报。
167.延续注册体外诊断试剂产品为符合新的国家标准品发布实施所做的变化属于无需办理变更注册手续或者无需变化的,应提供哪些申报材料?
答:(1)已注册产品为符合新的国家标准品发布实施所做的变化属于无需办理变更注册手续或者无需变化的说明;
(2)若有无需办理变更注册手续的变化,应提供相关证明材料(至少包括新旧国家标准品说明书复印件和新旧国家标准品说明书涉及条款对比表)。
168.符合《北京市医疗器械快速审评审批办法》第十三条的要求,申报快速审评审批的产品应准备哪些申报材料?
答:


169.按照《北京市医疗器械快速审评审批办法》第十三条申报快速审评审批,增加适用仪器的,对所增加的适用仪器有什么要求?
答:(1)新增适用仪器应与原产品说明书中的适用仪器的自动化程度相同。
(2)新增适用仪器应与原产品说明书中的适用仪器为同类仪器。
(3)新增适用仪器应为国内已上市医疗器械,即已取得医疗器械注册证。
以上三个条件同时满足,才能够按照《北京市医疗器械快速审评审批办法》第十三条申报。
170.由III类降为II类的体外诊断试剂产品,在延续注册过程中可以删除《产品技术要求》中附录里关于主要原材料、生产工艺及半成品要求的相关内容吗?
答:依据《医疗器械产品技术要求编写指导原则》,对于第三类体外诊断试剂类产品,产品技术要求中应以附录形式明确主要原材料、生产工艺要求。对于第二类体外诊断试剂类产品无此要求。
第四篇 医疗器械生产质量管理体系
171. 医疗器械注册质量管理体系核查申报资料具体包括哪些?要求是什么?
答:第二类医疗器械注册质量管理体系核查的工作 流程及申报资料要求可登录AG真人网站( http://www.wamq.cc/)查阅。
具体文件包括:
(1)综述注册申请人应当承诺已按照相关法规要求建立相应的质量管理体系,随时接受质量管理体系核查。
(2)章节目录应当包括本章的所有标题和小标题,注明目录中各内容的页码。
(3)生产制造信息
A.产品描述信息器械工作原理和总体生产工艺的简要说明。
B.一般生产信息提供生产器械或其部件的所有地址和联络信息。如适用,应当提供外包生产、重要组件或原材料的生产(如动物组织和药品)、关键工艺过程、灭菌等情况的所有重要供应商名称和地址。
(4)质量管理体系程序用于建立和维护质量管理体系的高层级质量管理体系程序,包括质量手册、质量方针、质量目标和文件及记录控制程序。
(5)管理职责程序用于通过阐述质量方针、策划、职责/权限/沟通和管理评审,对建立和维护质量管理体系形成管理保证文件的程序。
(6)资源管理程序用于为实施和维护质量管理体系所形成足够资源(包括人力资源、基础设施和工作环境)供应文件的程序。
(7)产品实现程序高层级的产品实现程序,如说明策划和客户相关过程的程序。
A.设计和开发程序用于形成从项目初始至设计转换的整个过程中关于产品设计的系统性和受控的开发过程文件的程序。
B.采购程序用于形成符合已制定的质量和/或产品技术参数的采购产品/服务文件的程序。
C.生产和服务控制程序用于形成受控条件下生产和服务活动文件的程序,这些程序阐述诸如产品的清洁和污染的控制、安装和服务活动、过程确认、标识和可追溯性等问题。
D.监视和测量装置控制程序用于形成质量管理体系运行过程中所使用的监视和测量设备已受控并持续符合既定要求文件的程序。
(8)质量管理体系的测量、分析和改进程序用于形成如何监视、测量、分析和改进以确保产品和质量管理体系的符合性,并保持质量管理体系有效性的文件的程序。
(9)其他质量体系程序信息不属于上述内容,但对此次申报较为重要的其他信息。
(10)质量管理体系核查文件根据上述质量管理体系程序,注册申请人应当形成相关质量管理体系文件和记录。应当提交下列资料,在质量管理体系核查时进行检查。
A.注册申请人基本情况表。
B.注册申请人组织机构图。
C.生产企业总平面布置图、生产区域分布图。
D.生产过程有净化要求的,应当提供有资质的检测机构出具的环境检测报告(附平面布局图)复印件。
E.产品生产工艺流程图,应当标明主要控制点与项目及主要原材料、采购件的来源及质量控制方法。
F.主要生产设备和检验设备(包括进货检验、过程检验、出厂最终检验所需的相关设备;在净化条件下生产的,还应当提供环境监测设备)目录。
G.质量管理体系自查报告。
H.如适用,应当提供拟核查产品与既往已通过核查产品在生产条件、生产工艺等方面的对比说明。
第三类医疗器械注册申报要求详见国家药品监督管理局网上办事大厅(国家药监局网上办事大厅事项服务搜索)http://zwfw.nmpa.gov.cn/web/tasklist/corporate?theme=YLQX。
172.医疗器械生产质量管理规范现场检查时间和检查员都有哪些要求?
答:(一)现场检查时间一般为1至3天;
(二)现场检查实行检查组长负责制,检查组应当由2名以上(含2名)检查员组成。
(三)必要时,AG真人可邀请有关专家参加或委托第三方机构开展现场检查。
173.用于注册的检验用产品和临床试验产品如何开展真实性核查?
答:用于注册的检验用产品和临床试验产品的真实性核查与医疗器械注册质量管理体系核查同时进行,重点查阅设计和开发过程实施策划和控制的相关记录、用于样品生产的采购记录、生产记录、检验记录和留样观察记录(如适用)等。
174.医疗器械产品变更注册是否会开展医疗器械注册质量管理体系核查?
答:根据《医疗器械注册管理办法》(国家市场监督管理总局令第47号)和《体外诊断试剂注册管理办法》(国家市场监督管理总局令第48号)的规定,在对变更注册申请进行技术审评时,认为有必要对质量管理体系进行核查的,器械审查中心应当组织开展质量管理体系核查。
175.委托其他企业生产医疗器械的注册人应当承担什么义务和责任?
答:1.依法承担医疗器械设计开发、临床试验、生产制造、销售配送、售后服务、产品召回、不良事件报告等环节中的相应法律责任。
2.与受托生产企业签订委托合同和质量协议,明确委托生产中技术要求、质量保证、责任划分、放行要求等责任,明确生产放行要求和产品上市放行方式。
3.加强对受托生产企业的监督管理,对受托生产企业的质量管理能力进行评估,定期对受托生产企业开展质量管理体系评估和审核。
4.加强不良事件监测,根据风险等级建立医疗器械相应的追溯管理制度,确保医疗器械产品可满足全程追溯的要求。
5.可以自行销售医疗器械,也可以委托具有相关资质的医疗器械经营企业销售。自行销售的注册人应当具备规定的医疗器械经营能力和条件;委托销售的,应当签订委托合同,明确各方权利义务。
6.通过信息化手段,对研发、生产、销售和不良事件监测情况进行全流程追溯、监控。
7.确保提交的研究资料和临床试验数据真实可靠、系统完整、可追溯。
176.委托受托生产企业生产医疗器械的注册人应至少配备哪些专业人员,需要满足的要求是什么?
答:(1)应当配备管理者代表。管理者代表受法定代表人或者主要负责人委派,履行建立、实施并保持质量管理体系有效运行等责任。
(2)应当配备专门的研发技术人员,熟悉所注册医疗器械产品的研发和技术,具有相应的专业背景和工作经验,确保提交的研究资料和临床试验数据真实、完整、可追溯。
(3)应当配备专门的质量管理人员,应具有工作经验,熟悉所注册医疗器械产品的生产质量管理要求,能够对医疗器械注册人和受托生产企业的质量管理体系进行评估、审核和监督。
(4)应当配备专门的法规事务人员,应具有工作经验,熟悉所注册医疗器械产品法规要求,能够处理相关法规事务。
(5)应当配备专门的上市后事务人员,应具有工作经验,熟悉医疗器械不良事件监测、产品召回、售后服务等要求,能够处理相关上市后事务。
177.国家药品监督管理局《禁止委托生产医疗器械目录》涉及的产品是否可以通过注册人委托受托生产企业开展生产活动?
答:对国家药品监督管理局《禁止委托生产医疗器械目录》中的产品,注册人不得通过委托受托生产企业的方式开展生产活动。
178.如何编制《医疗器械委托生产质量协议》?
答:委托生产是指医疗器械注册人、备案人(以下称“委托方”)委托其他生产企业(以下称“受托方”)进行的生产活动。
通过《医疗器械委托生产质量协议》的签订,明确医疗器械委托生产时,双方在产品生产全过程中各自的权利、义务和责任;规范双方对委托生产的医疗器械应当承担的产品质量安全义务和责任;保证委托生产的医疗器械符合注册/备案和生产许可/备案的有关要求,切实保证上市医疗器械的安全、有效、质量可控,保障人体健康和生命安全。
具体可参考国家药品监督管理局发布的《医疗器械委托生产质量协议编制指南》。
179.注册申请人是否可以委托其他机构开展医疗器械研发?
答:可以。注册申请人应当明确产品研发活动委托的研发活动范围、程度以及对受托研发机构的研发能力与持续技术支持能力要求,并对受托方的研发能力与持续技术支持能力进行评估,以确保其符合要求。
180.受托生产企业在生产受托生产的产品时,如何对自有产品与受托生产产品进行质量管理体系的控制?
答:受托生产企业有相同产品在产时,应当与受托生产产品有显著区别的编号、批号及过程标识管理方式,避免混淆。
181.医疗器械注册人应该如何开展委托生产,如何进行产品放行?
答:医疗器械注册人、备案人委托生产的,应当对受托方的质量保证能力和风险管理能力进行评估,按照国家药监局制定的委托生产质量协议指南要求,与其签订质量协议以及委托协议,监督受托方履行有关协议约定的义务;受托生产企业应当按照法律、法规、规章、医疗器械生产质量管理规范、强制性标准、产品技术要求、委托生产质量协议等要求组织生产,对生产行为负责,并接受医疗器械注册人、备案人的监督。
受托生产企业应当向原生产许可或者生产备案部门报告增加生产的产品品种情况,并提供委托方、受托生产产品、受托期限等信息;增加生产产品涉及生产条件变化,可能影响产品安全、有效的,应当在增加生产产品30个工作日前向原生产许可部门报告,原生产许可部门应当及时开展现场核查。属于许可事项变化的,应当按照规定办理相关许可变更。
医疗器械注册人、备案人应当负责产品上市放行,建立产品上市放行规程,明确放行标准、条件,并对医疗器械生产过程记录和质量检验结果进行审核,符合标准和条件的,经授权的放行人员签字后方可上市。委托生产的,医疗器械注册人、备案人还应当对受托生产企业的生产放行文件进行审核。受托生产企业应当建立生产放行规程,明确生产放行的标准、条件,确认符合标准、条件的,方可出厂。不符合法律、法规、规章、强制性标准以及经注册或者备案的产品技术要求的,不得放行出厂和上市。医疗器械注册人、备案人不得委托受托生产企业进行上市放行。
182.医疗器械的放行包括哪些形式?
答:医疗器械的放行包括生产放行和上市放行。
183.医疗器械注册人、备案人、受托生产企业应该如何落实报告制度?
答:为进一步落实医疗器械注册人、备案人、受托生产企业主体责任,《医疗器械生产监督管理办法》建立医疗器械报告制度,并规定相应法律责任。医疗器械注册人、备案人、受托生产企业应当按照规定执行医疗器械报告制度。
一是落实自查报告制度。医疗器械注册人、备案人、受托生产企业应当每年对质量管理体系的运行情况进行自查,按照医疗器械生产质量管理体系年度自查报告编写指南要求编写自查报告,并于次年3月31日前向所在地药品监督管理部门提交自查报告。进口医疗器械注册人、备案人由其代理人向代理人所在地省、自治区、直辖市药品监督管理部门提交自查报告。
二是落实生产产品品种报告制度。医疗器械生产企业应当向药品监督管理部门报告所生产的产品品种情况。增加生产产品品种的,应当向原生产许可或者生产备案部门报告,涉及委托生产的,还应当提供委托方、受托生产产品、受托期限等信息。医疗器械生产企业增加生产产品涉及生产条件变化,可能影响产品安全、有效的,应当在增加生产产品30个工作日前向原生产许可部门报告,原生产许可部门应当及时开展现场核查。属于许可事项变化的,应当按照规定办理相关许可变更。
三是落实生产条件变化报告制度。医疗器械注册人、备案人、受托生产企业的生产条件发生变化,不再符合医疗器械质量管理体系要求的,应当立即采取整改措施;可能影响医疗器械安全、有效的,应当立即停止生产活动,并向原生产许可或者生产备案部门报告。受托生产企业应当及时将变化情况告知医疗器械注册人、备案人。
四是落实重新生产报告制度。医疗器械生产企业连续停产一年以上且无同类产品在产的,重新生产时,应当进行必要的验证和确认,并书面报告药品监督管理部门。可能影响质量安全的,药品监督管理部门可以根据需要组织核查。
184.医疗器械注册申请人建立质量管理体系文件的具体要求都有哪些?
答:申请人应当建立与申报注册产品相适应的质量管理体系文件,包括质量手册、程序文件、技术文件和数据记录等。技术文件应当包括产品技术要求及相关标准、生产工艺规程、作业指导书、检验和试验操作规程等相关文件。数据、记录应当确保产品设计开发、物料采购、生产、质量控制、产品放行等活动的可追溯。
185.生物安全柜在使用中需要注意什么??
答:生物安全柜安装完成,位置移动后需进行安装检验。每年至少进行一次维护检验,当生物安全柜更换过滤器和内部部件维修后,也要进行维护检验。具体检验要求和检验项目见《生物安全柜》(YY0569)。
186.无菌和植入性医疗器械生产企业是否可以对产品进行参数放行?
答:对于自行具备产品灭菌能力的无菌、植入性医疗器械生产企业,其出厂检验项目规定对产品进行无菌检验,可按照规定执行;如规定检测生物指示剂(菌片),在对灭菌过程进行科学验证基础上,可采取检测菌片方式进行产品放行。
187.非无菌状态提供的医疗器械需要在洁净环境下组织生产吗?
答:非无菌状态提供的植入性医疗器械,其末道清洗和包装工序的生产环境应当参照《无菌医疗器具生产管理规范》(YY0033-2000)标准或自行验证并确定生产环境,有效控制初始污染菌。
188.医疗器械注册申请人全项目委托有资质的医疗器械检验机构,是否适用《北京市医疗器械注册自检质量管理体系现场检查指导原则(试行)》的要求?
答:不适用。
189.医疗器械注册核查过程中,是否要求注册申请人安排动态生产?
答:在现场检查时,注册申请人相关人员应当熟悉并能够完成产品的相关操作,相关设备应当能够正常运行,以证明注册申请人具备申报产品的生产能力。对于申报无菌、植入性医疗器械产品注册时开展的注册核查,应当开展动态生产。
190.医疗器械注册质量管理体系核查现场检查的结果都有哪些?如需整改的,整改期限是多久?
答:医疗器械注册质量管理体系核查中,检查组对现场检查提出的建议结论分为“通过检查”、“整改后复查”、“未通过检查”三种情况。建议结论为“通过检查”或“未通过检查”的,市器械审查中心自现场检查结束后5个工作日内对检查组提交的检查资料进行审核,提出审查结论。建议结论为“整改后复查”的,注册申请人在现场检查结束后1个月内,一次性向市器械审查中心提交整改报告和复查申请,市器械审查中心自收到检查组报送建议结论和检查资料,以及注册申请人提交的整改报告和复查申请后,5个工作日内进行审核,提出审查结论。审查结论仍为“整改后复查”的,市器械审查中心应当自作出审查结论之日起3个工作日内将需要整改的内容告知注册申请人。注册申请人自收到整改意见之日起 5 个月内一次性向市器械审查中心提交整改报告和复查申请。市器械审查中心在收到整改报告和复查申请后30个工作日内完成复查。能够通过资料进行核实的,可免于现场复查。整改后通过核查的,审查结论为“整改后通过核查”。未在规定期限内提交复查申请和整改报告的,或整改复查后仍达不到“通过核查”要求的,审查结论为“整改后未通过核查”。注册申请人拒绝接受体系核查的,审查结论为“未通过核查”。
第五篇 分类界定
191. 目前,可以参考的体外诊断试剂分类界定文件有 哪些?
答:截止2022年7月31日,可以参考的体外诊断试剂分类界定文件如下:
(1)《体外诊断试剂分类规则》
(2)《6840体外诊断试剂分类子目录(2013版)》
(3)总局关于过敏原类、流式细胞仪配套用、免疫组化和原位杂交类体外诊断试剂产品属性及类别调整的通告(2017年第226号)的附件《流式细胞仪配套用体外诊断试剂产品分类列表》《免疫组化和原位杂交类体外诊断试剂产品分类列表》《不作为医疗器械管理产品列表》
(4)国家药监局关于调整《6840体外诊断试剂分类子目录(2013版)》部分内容的公告(2020年第112号)
(5)2018年至今共7次医疗器械产品分类界定结果汇总
192.对于新研制未列入《医疗器械分类目录》的医疗器械是否一定需要进行分类界定后才能办理注册或备案?
答:否。依据《医疗器械监督管理条例》第二十三条规定对新研制的尚未列入分类目录的医疗器械,申请人可以依照本条例有关第三类医疗器械产品注册的规定直接申请产品注册,也可以依据分类规则判断产品类别并向国务院药品监督管理部门申请类别确认后依照本条例的规定申请产品注册或者进行产品备案。
193.申报医疗器械分类界定前,申请人需要完成哪些工作?
答:一是产品设计开发工作已基本完成,产品已定型,有样机或产品,拟开展申请产品注册或备案的相关工作。
二是进行属性界定,依据医疗器械定义,判定产品是否属于医疗器械,若经判定属于医疗器械进行后续事宜。
三是查阅相关分类界定文件,通过对照产品名称、预期用途、结构组成、使用方法等多方面综合判定,确认拟申请分类界定产品确不在已公开的所有分类界定文件中。
四是查找国内外是否有已上市的同类或近似产品。
五是按照《北京市医疗器械分类界定申报要求》准备相关技术文档。
194.申请医疗器械分类界定,申请人需要完成哪些申报工作?
答:第一步:申请人通过中国食品药品检定研究院官网AG真人→办事大厅→医疗器械标准与分类管理→医疗器械分类界定信息系统(网址:http://app.nifdc.org.cn/biaogzx)进行网络注册,注册后填写《分类界定申请表》,并上传其他申请材料。
第二步:申请人应将在线打印的《分类界定申请表》,连同其他申请材料加盖申请人骑缝章,将申请材料通过邮寄或现场方式提交至北京市医疗器械审评检查中心。(地址:北京市西城区水车胡同13号,联系电话:010-58549949)。
纸质版申请材料应符合《北京市医疗器械分类界定申报要求》,同时保证纸质申请材料与网上填报资料的一致性。
195.网上填报时有哪些注意事项?
答:(1)《医疗器械产品分类界定登记表》内容填写完整准确,不适用的项目应注明“无”或“不适用”,请勿空项。
(2)《医疗器械产品分类界定登记表》中“作用原理或机理”项应填写清楚,例如液体敷料产品,应列表写明每个成分及成分的作用,否则无法判定其属性或类别。
(3)《医疗器械产品分类界定登记表》中“国内外近似产品”项如有请填写,应写明拟申报产品与国内外近似产品的异同点,并说明近似产品的分类情况。
(4)《医疗器械产品分类界定登记表》中“企业意见”项必须填写,明确企业主张和界定类别,同时撰写企业主张理由,理由可参考分类界定相关文件,也可参考已上市同类产品情况。
(5)网上上传的附件应完整,主张创新的产品应上传相关属于新产品的材料。
196.准备纸质版材料时有哪些注意事项?
答:(1)《医疗器械产品分类界定登记表》企业的法定代表人应签字,填写申报日期并加盖公章。
(2)有营业执照的企业应提供营业执照副本复印件以证实公司法定代表人情况。
(3)纸质版材料都应加盖公章,非单页材料还应加盖骑缝章。
(4)《医疗器械产品分类界定登记表》中联系人若不是法定代表人应当提交《授权委托书》。
197.境内产品与进口及港、澳、台产品在申请医疗器械分类界定时具体操作有何不同?
答:境内产品的相关材料提交给至申请企业所在地的省级药品监督管理部门,进口及港、澳、台产品的相关材料提交至国家药品监督管理局医疗器械标准管理中心。
198.申请分类界定时提交的产品技术要求和产品说明书应符合哪些要求?
答:产品技术要求应符合《医疗器械产品技术要求编写指导原则》;医疗器械产品说明书应符合《医疗器械说明书和标签管理规定》,体外诊断试剂说明书应符合《医疗器械说明书和标签管理规定》以及《体外诊断试剂说明书编写指导原则》。
199.纸质版材料中需要提交《授权委托书》和《自我保证声明》,请问相关材料有模板吗?
答:有模板,具体下载地址为:http://www.wamq.cc/yjj/zwhd/bgxz/ylqx/index.html。
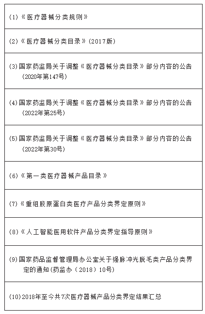
200.目前,可以参考的医疗器械分类界定文件有哪些?
答:截止2022年7月31日,可以参考的医疗器械分类界定文件如下:
